按照工作安排,四川省档案科学技术研究所拟对档案库房环境监控平台手机APP、软硬件测试及电路板加工进行设计、检测与加工,现邀请符合条件的供货商报价。
一、采购预算
本项目预算控制数共9.0万元(其中手机APP软件算控制数2.5万,软硬测试预算控制数3.5万,电路板加工预算控制数3.0万)。
二、采购要求


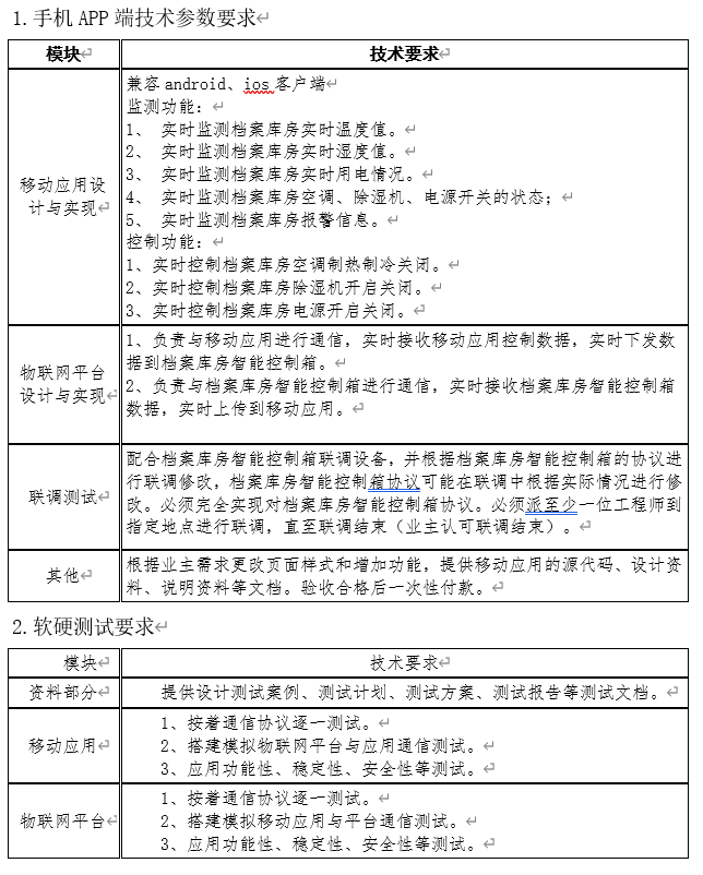
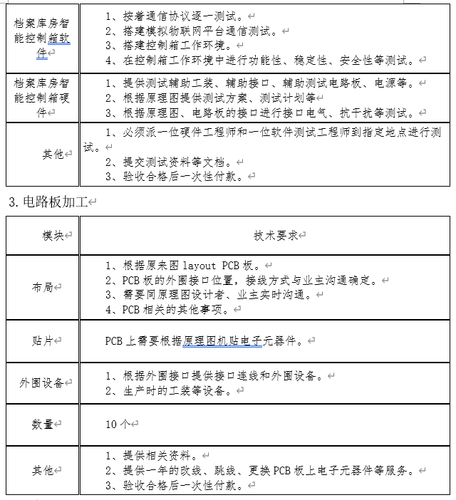
三、报价要求
本项目要求按项目总价报价,并列出三个子项目的报价。报价包括采购产品相关的全部费用。
四、 报价资料
1.营业执照副本复印件(加盖公章)
2.报价表(加盖公章)
3.相关资质证明材料(加盖公章)
在2023年5月29日10:00前将以上资料密封送到四川省档案科学技术研究所505办公室,逾期送达将不予受理。
五、中标要求
1.供货商所提供的报价表中报价不得高于控制价,否则做废。
2.在符合相关参数的条件下,按照低价中标的原则确定供货商。
六、联系方式
采购人(全称):四川省档案科学技术研究所
采购人联系地址:成都市金牛区花牌坊街西林巷14号附29号
联系人:陈老师
联系电话:028-87670336
邮政编码:610031
四川省档案科学技术研究所
2023年5月24日

